View Procedure
| Procedure Name | Fishing License |
| Description |
|
Category
|
Fishing License
|
|
Responsible Agency:
|
Ministry of Fishery and Marine Resource
Address: Radio Mogadishu Road, Wardhiigley, Mogadishu-Somalia
Phone: +2526-1-5500995
Email: Info@mfmr.gov.so
Official Website: mfmr.gov.so
|
|
Legal Base of the procedure
|
Somali Fishery Law
|
|
Fee
|
$50
|
Required Documents
|
No
|
Type of Information
|
|
1
|
Application Form
|
|
2
|
Form 1
Control of goods Act Fishing license
|
Process steps
|
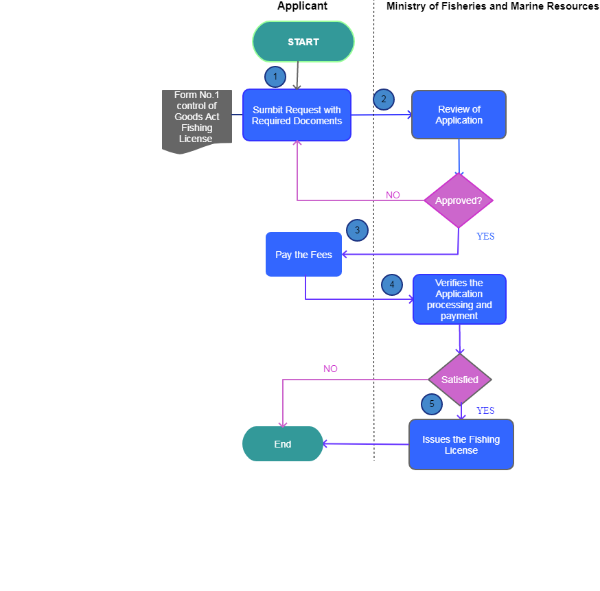
Step 1
|
The applicant must make a request for product importation status from the Marketing Officer. If product importation is allowed, then the Marketing officer issues an application form.
|
|
Step 2
|
The applicant submits the completed application form along with the supporting documentation.
|
|
Step 3
|
The issuing section processes the application with all the documentation submitted
|
|
Step 4
|
If approves, the applicant pays the processing fee and is issued with a receipt.
|
|
Step 5
|
The issuing section verifies the application processing and payment then issues the Import Permit.
|

|
| Category | Procedure |
The following form/s are used in this procedure
This procedure applies to the following measures
| Name | Measure Type | Agency | Description | Comments | Legal Document | Validity To | Measure Class |
| Fishing license required for the Ministry of Fisheries and Marine Resources. | Licensing Requirement | | Anyone expecting to do fishing in both coastal areas and the high seas must get a license from the the Ministry of Fisheries and Marine Resources. | It is forbidden to anybody to carry out any activity or use material or equipment which may cause death, pollution, injury etc. to the aquatic animals. It is also forbidden to anybody to possess equipment or materials which can cause damage to aquatic animals in the fishing area. | Somali Fishery Law | 09-09-9999 | Good |
4